前言
昨天介紹了一些基本的名詞,今天我們來簡單說明 malloc 和 free 的運作流程。
malloc
前面提到,malloc 可以更有效率地分配記憶體空間,按需分配以減少浪費。事實上,malloc 的分配邏輯相當複雜,但我們可以簡化來理解其基本運作。
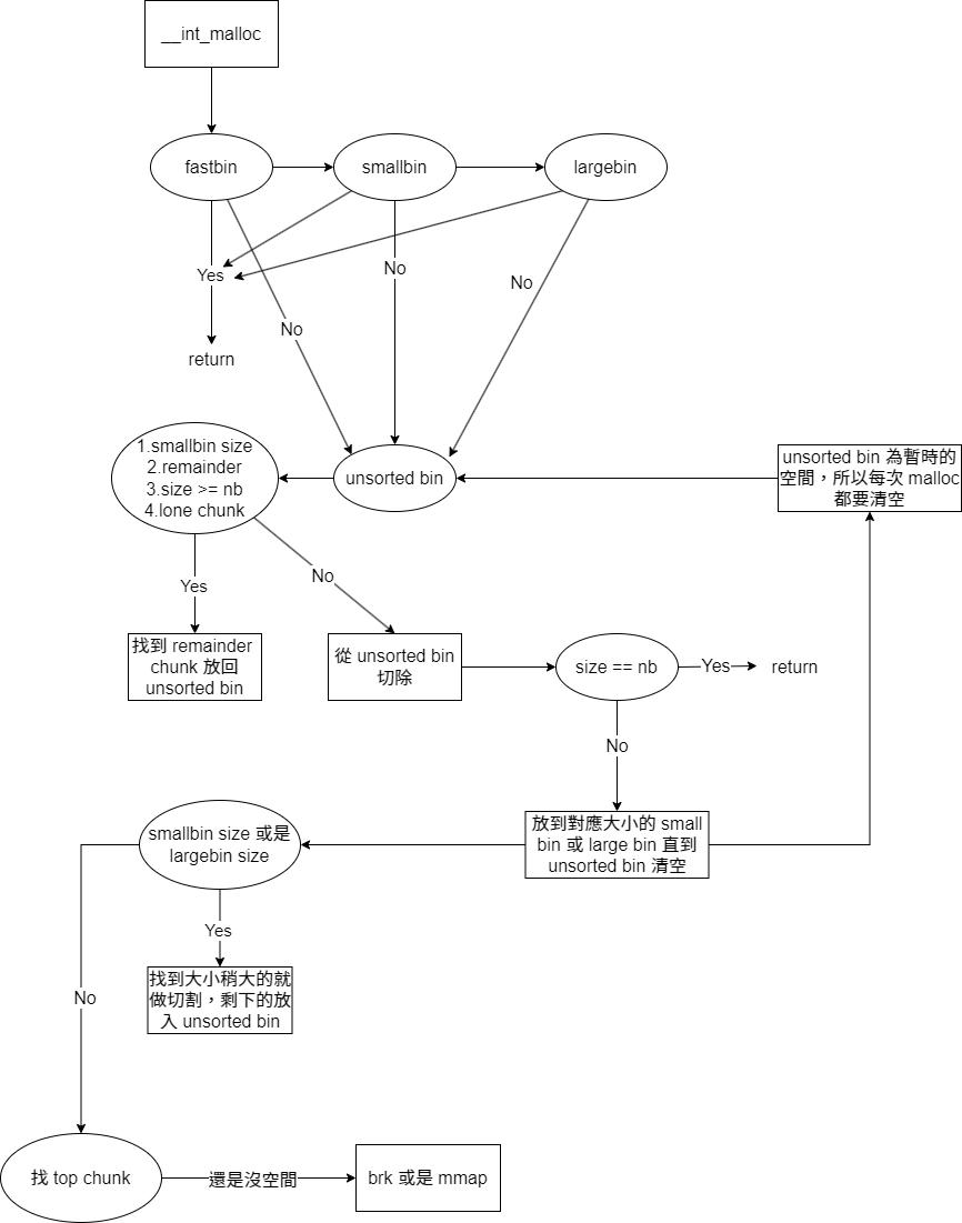
當 malloc 請求一段記憶體空間時,會依據請求的大小,依次查找 fast bin、small bin 和 large bin,以檢查是否有合適大小的 chunk(記憶體區塊)。如果找到合適的 chunk,就會直接返回該區塊,否則會檢查 unsorted bin 中是否有合適的 chunk。
如果符合以下條件之一:
- chunk 位於 small bin 中
- 有剩餘區塊(remainder)
- size 大於等於
nb - 獨立的 chunk(lone chunk)
那麼系統會將剩餘的 chunk 放回 unsorted bin。如果不符合條件,則會從 unsorted bin 中切割合適的 chunk,並繼續尋找符合大小的 chunk。如果找到合適大小的 chunk 就返回它;否則會將這些 chunk 按大小存放到對應的 small bin 或 large bin,直到 unsorted bin 被清空。
接著,對於 small bin size 的 chunk,會找到稍大於請求的 chunk 並將其切割,剩餘部分則放入 unsorted bin。對於 large bin size 的 chunk,流程大致相同。如果所有 bin 都無法滿足請求,則會向 top chunk 要求更多空間。如果 top chunk 也沒有足夠空間,系統會透過 brk 或 mmap 向 kernel 請求額外記憶體。
以下為簡化的流程圖:

不過這其實是較早期的 malloc 流程,隨著 glibc 的更新,現在的流程有所不同,因為加入了一些 struct 與一些機制。
free
free 的功能是釋放之前透過動態配置記憶體的函數所分配的記憶體空間。在進行 free 操作之前,系統會檢查指標位址、對齊(alignment)、標誌(flag)等,以確認這塊記憶體是否可被釋放。如果符合條件才會釋放。
除了釋放記憶體,free 還會檢查周圍的 chunk 是否為 free 狀態,以進行合併操作,避免 heap 中出現過多破碎的 chunk。這個過程稱為 merge freed chunk。
merge freed chunk
為了避免 heap segment 中出現過多的破碎 chunk,在 free 釋放記憶體時,會檢查周圍的 chunk 是否為 free 並進行合併。合併後,還會進行 unlink 以移除重複的 chunk。不過,只有那些不是通過 mmap 分配的 chunk 才會進行 unlink。
合併與 unlink 的兩種情況:
- 連續記憶體的下一塊是 top chunk,上一塊是 free chunk,最後會合併到 top chunk。
- 連續記憶體的下一塊不是 top chunk,但上下兩塊皆為 free chunk。
簡單的合併流程如下:
- 如果上一塊是 free chunk,則合併上一塊 chunk 並對其進行
unlink。 - 如果下一塊是 top chunk,則合併到 top chunk。
- 如果下一塊是一般 chunk:
- 如果是 free 狀態,則合併並對下一塊進行
unlink,最後將其加入unsorted bin。 - 如果未使用,則直接加入
unsorted bin。
- 如果是 free 狀態,則合併並對下一塊進行
總結
以上即為簡化的 malloc 與 free 流程說明。不過這是針對較舊版本的 libc,隨著新版 libc 增加了許多結構體與檢查機制,許多攻擊方法已經與過去有所不同。不過在後續內容中,我們依然會針對一些過去的漏洞與攻擊手法進行介紹。